一说起“八项规定”,不少人立马就会想到中央的“铁八条”。其实,大家所在的地区、部门或单位,也都制定过被称作“X不准”、“X条”等具体措施。这就“脑补”一下。如果想不起来,赶紧把相关文件找出来翻一翻看一看,照照镜子。巡视检查是否违反了中央八项规定精神,以后还要拿本单位具体措施去对照。
2月23日,2016年第一轮中央巡视工作动员部署会指出,“要对照被巡视单位党组织党的群众路线教育实践活动整改总结、‘三严三实’专题教育情况报告和落实中央八项规定精神制定的措施,检查是不是真落实、有没有走过场。”
其中有关作风建设的表述,有朋友可能要纳闷儿:落实八项规定精神,坚决纠正“四风”,重要性毋庸置疑,成效有目共睹,为什么领导同志要反复强调,而且还“搬”出了各个单位制定的具体措施?
说作风问题具有顽固性、反复性,稍有松懈就会反弹回潮,有些小伙伴感触未必太深。那就聊点儿更直观的。
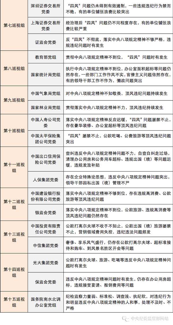
本月初,2015年中央第三轮巡视反馈情况公布。对31家单位党组织的“大体检”,为我们提供了近距离观察作风问题现状的绝佳视角。从巡视反馈情况看,31家被巡视单位,29家出现“违反中央八项规定精神问题”字眼,不少单位还附带上“时有发生”“持续发生”“屡禁不止”“禁而不绝”等修饰,个别单位更是被指“自查自纠走过场”“存在企业特殊论思想”……文字背后反映的问题,小伙伴们可以自行领会。


对于作风建设的长期性、艰巨性,党中央早有预判。就在不久前,中央纪委六次全会报告还指出,要“在坚持中深化、在深化中坚持,让中央八项规定精神落地生根”。
全会报告还明确,“对不收手、不知止,规避组织监督,出入私人会所,组织隐秘聚会的一律从严查处,对参加聚会的要找本人谈话,令其在民主生活会上作出深刻检查”……细抠这些具体入微的最新精神,“越来越严”是显而易见的信号。
将本单位具体措施,纳入是否违反中央八项规定精神的“坐标系”,同样是越来越严、越来越细、也越来越深的体现。
梳理十八大以来中央和各省区市巡视工作,有一个特点颇为明显:同样是违反中央八项规定精神,地区、部门、单位不同,其突出问题和表现形式也略有差异:巡视央企和金融单位,公款吃喝、公费旅游、违规高消费、违规发放津补贴是不少单位的“通病”;巡视省区市,形式主义、官僚主义,领导干部违规多占住房、吃拿卡要、为官不为等问题被曝光较多;各省区市巡视下属地区和单位,公款吃喝,超标准接待,文山会海,收受下属礼金“红包”等,又常常成为干部群众反映强烈的问题……
中央八项规定颁布后,各个地区、部门和单位从各自面临的突出问题出发,结合历史沿革和行业特点,制定了相应的措施。有明确领导下基层地方同志不到边界接送的;有要求工作餐安排自助餐,且一律不上酒的;有规定下乡调研不得给基层添负担的……这些都是对中央八项规定精神的细化、具体化。
说到就要做到,承诺就要兑现。党中央言必信、行必果,以踏石留印、抓铁有痕的精神落实八项规定。习近平总书记率先垂范、以身作则。中央政治局同志身体力行、以上率下。各地区各部门也要将制定的具体措施立起来、严起来、执行到位。这样经常抓、抓经常,中央八项规定精神也才能真正落地生根。(中央纪委监察部网站 韩亚栋)