近日,中央纪委网站发布消息,贵州省政协副主席孔令中因严重违纪受到留党察看一年、行政撤职处分,降为正厅级非领导职务。至此,十八大以来至少已有17名省部级干部被给予降级处分。
通报显示,经查,孔令中同志身为党的高级领导干部,纪律意识淡薄,严重违反政治纪律,对抗组织审查;严重违反中央八项规定精神,接受私营企业主安排的旅游、健身、宴请等活动;严重违反廉洁纪律,利用职务上的便利谋取私利,利用职务上的影响为亲属经营活动谋取利益;严重违反工作纪律。
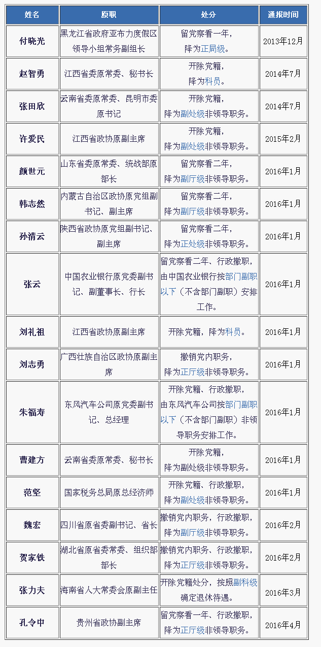
据记者统计,今年以来,除孔令中外,四川省原省长魏宏、湖北省委组织部原部长贺家铁和海南省人大常委会原副主任张力夫均因严重违纪被给予降级处分。
今年2月4日,中央纪委网站通报,四川省原省长魏宏严重违反政治纪律、组织纪律、工作纪律,性质恶劣、情节严重,被给予撤销党内职务处分、行政撤职处分,降为副厅级非领导职务。同日,湖北省原省委常委、组织部部长贺家铁严重违反政治纪律和政治规矩,被给予撤销党内职务、行政撤职处分,降为正厅级非领导职务。3月30日,中央纪委网站通报,海南省人大常委会原副主任张力夫严重违反组织纪律、廉洁纪律、工作纪律,被给予开除党籍处分,按照副科级确定退休待遇。
十八大以来,除以上干部外,其余因严重违纪被降级的省部级官员分别为:黑龙江省副省级干部付晓光,江西省委原常委、秘书长赵智勇,云南省委原常委、昆明市委原书记张田欣,江西省政协原副主席许爱民,山东省委原常委、统战部原部长颜世元,内蒙古自治区政协原党组副书记、副主席韩志然,陕西省政协原党组副书记、副主席孙清云,中国农业银行原党委副书记、副董事长、行长张云,江西省政协原副主席刘礼祖,广西壮族自治区政协原副主席刘志勇,东风汽车公司原党委副书记、总经理朱福寿,云南省委原常委、秘书长曹建方和国家税务总局原总经济师范坚。
以上17名被降级的省部级干部涉及党政、政协、国企等多领域。其中,赵智勇和刘礼祖被给予的处分最重,从副省级连降七级至科员,已退休的张力夫被按照副科级确定退休待遇。张田欣、许爱民、孙清云、张云、朱福寿、曹建方、范坚被降为处级非领导职务,其余人员均被降为厅局级。
具体名单见下表:
